“就差这一科,到底怎么学?”
这或许是许多在HKDLE的Part1笔试中,遭遇“单科滑铁卢”考生的共同心声。面对八个科目构成的庞大知识体系,仅仅因为一个薄弱环节就全盘推翻重来,无疑是时间和精力的巨大浪费。

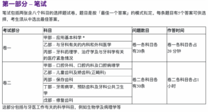
1.考试结构,理解Part1笔试的全局与局部
根据香港牙医管理委员会发布的官方信息,Part1笔试被科学地划分为两张试卷,共计八个核心科目。
卷一聚焦于牙医学的基础与应用支柱,包含:
- 甲部:应用基本科学
- 乙部:与牙科有关的内科和外科医学
- 丙部:牙科药理学、治疗学及相关的医疗紧急情况
卷二则深入牙科的各大临床专科领域,包含:
- 甲部:口腔外科、口腔内科及口腔病理学
- 乙部:儿童齿科及矫齿科(正畸科)
- 丙部:保存齿科
- 丁部:牙周病学、预防齿科及牙科公共卫生学
- 戊部:修复齿科

2.关键政策,“局部保留”规则带来的备考革命
该政策明确规定:考生在卷一中,任何一个科目取得的合格成绩,都可以被保留。考生可以凭借这些已通过的科目成绩,在后续考试中只重考那些未通过的科目。
这项政策并非永久有效,它设有保留期限:成绩可保留4年,或自取得合格成绩后的4次考试机会,以先到达者为准。
这彻底改变了备考的游戏规则。它意味着,你的备考策略可以从“每次都全面冲锋”,转变为“精准锁定短板,实施定点清除”。一次考试的失利,不再代表满盘皆输,而是为你标出了下一阶段最需要集中火力的明确靶心。
3.常见困境,单科备考路上的那些“隐形坑”
- 信息筛选之困:面对庞杂的牙科知识体系,如何从海量资料中,精准定位到所补考科目最新、最核心的考点?自己整理往往耗时巨大且容易偏离方向。
- 思维定势之困:首次失败的方法和思路本身可能就有问题。如果没有外部专业视角的介入,很容易在原有错误的思维模式里重复打转,难以实现真正的突破。
- 效率低下之困:为了一门科目,重新翻阅所有相关教材,投入与产出严重不成正比。备考周期被拉长,消耗的不仅是时间,更是宝贵的信心。
这些问题导致了看似“划算”的自学补考,实则可能是一条事倍功半、成功率低下的弯路。
4.精准破局,让专业力量聚焦你的知识短板
我们的课程设计与官方的“局部保留”政策完美契合,致力于为处于以下情况的考生提供终极解决方案:
· 在全面复习中,自我评估发现特定科目存在显著薄弱环节,希望提前进行针对性加固的考生。
· 备考时间紧张,需要以最高效方式实现快速提分的考生。
每门单项课程均由深谙HKDLE考试命题规律的资深讲师担纲,他们不仅透彻解析该科目的知识框架与高频核心考点,更会直击考生在该科目上最常见的失分陷阱和思维误区。
5.课程价值,为何选择单项突破
极度精准,直击靶心:课程内容完全围绕你指定的单一科目展开,摒弃一切无关信息。你的每一分钟学习,都直接作用于最需要提升的领域。
深度解析,破解难点:讲师将对这一科目进行“外科手术式”的剖析,不仅仅是讲解知识点,更是传授该科目独特的解题逻辑、审题技巧和答案组织方式。
事半功倍,节省成本:相比重新参加全科培训,单项课程在时间和经济成本上都具有巨大优势。你可以用最小的额外投入,解决最关键的问题,从而盘活整个Part 1笔试的全局。
我们提供灵活的直播与回放学习模式,并配有专属的课后答疑与资料服务,确保你在紧凑的备考节奏中,也能获得充分的支持。
